NOMOR 76 TAHUN 2016 TENTANG
KEDUDUKAN, SUSUNAN ORGANISASI, TUGAS DAN FUNGSI, SERTA TATA KERJA PADA DINAS KEPEMUDAAN, OLAHRAGA, DAN PARIWISATA KABUPATEN KENDAL

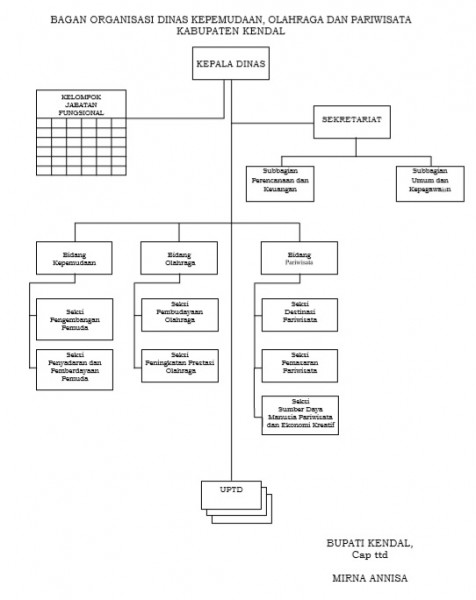
SUSUNAN ORGANISASI DINAS PEMUDA DAN OLAHRAGA
KABUPATEN KENDAL
Susunan organisasi Dinas Pemuda dan Olahraga terdiri dari:
a. Kepala Dinas;
b. Sekretariat yang membawahkan:
1. Subbagian Perencanaan, Evaluasi, dan Pelaporan;
2. Subbagian Umum dan Kepegawaian; dan
3. Subbagian Keuangan.
c. Bidang Pemuda, yang membawahkan:
1. Seksi Pembinaan dan Pengembangan Aktivitas Pemuda; dan
2. Seksi Kelembagaan dan Kerjasama Pemuda.
d. Bidang Olahraga, yang membawahkan:
1. Seksi Pembinaan dan Permasyarakatan Olahraga;
2. Seksi Kejuaraan dan Kerjasama Olahraga; dan
3. Seksi Sarana dan Prasarana Olahraga.
e. Unit Pelaksana Teknis Dinas.
f. Kelompok Jabatan Fungsional.
STRUKTUR ORGANISASI
DINAS PEMUDA DAN OLAHRAGA KAB. KENDAL TAHUN 2013

VISI
"MEWUJUDKAN KEPEMUDAAN DAN KEOLAHRAGAAN YANG BERKARAKTER DAN BERDAYA SAING"
Makna VisiVisi Dinas Pemuda dan Olahraga Tahun 2010-2014 tidak terlepas dari upaya mewujudkan Visi Pembangunan 2005-2025 yaitu "Indonesia yang mandiri, maju, adil, dan makmur" dan melaksanakan Misi Pembangunan Nasional 2005-2025 yaitu "Mewujudkan bangsa yang berdaya saing" sebagimana tertuang dalam Rencana Pembangunan Jangka Panjang Daerah (RPJPD) 2005-2025.
MISI
Untuk mencapai visi di atas, dilakukan melalui misi :
"MENINGKATKAN KEPEMUDAAN DAN KEOLAHRAGAAN YANG BERKARAKTER DAN BERDAYA SAING DI KABUPATEN KENDAL"
Misi Dinas Pemuda dan Olahraga tersebut diatas, mengandung arti ;
Meningkatkan potensi sumber daya kepemudaan dengan memanfaatkan kemitraan lintas sektoral dan kemasyarakatan untuk mendukung penyadaran dan pemberdayaan pemuda melalui peningkatan wawasan, inventarisasi potensi, kapasitas keilmuan, kapasitas keimanan, kreativitas, dan kemampuan berorganisasi pemuda serta entreprenuership sehingga pemuda dapat berpartisipasi, berperan aktif, dan produktivitas dalam membangun dirinya, masyarkat, bangsa, dan negara;
Mewujudkan pemuda maju, berkarakter, berkapasitas, dan berdaya saing melalui penyiapan pemuda kader sesuai karakterisrik pemuda yang memiliki semangat kejuangan, kesukarelaan, tanggung jawab, dan ksatria serta memiliki sikap kritis, idealis, inovatif, progresif, dinamis, reformis, dan futuristik tanpa meninggalkan akar budaya bangsa Indonesia yang tercermin dalam kebhinekatunggalikaan untuk mendukung pengembangan pendidikan, kepemimpinan, kewirausahaan, kepeloporan, dan kesukarelawanan pemuda di berbagai bidang pembangunan termasuk penugasan khusus bagi pengembangan kepanduan/kepramukaan sebagai wadah pengedaran calon pemimpin bangsa;
Meningkatkan potensi sumberdaya keolahragaan dengan memanfaatkan kemitraan lintas sektoral, antar tingkat pemerintahan, dan kemasyarakatan untuk mendukung pemassalan, pembudayaan, serta pengembangan industri dan sentra-sentra olahraga melalui pengenalan olahraga kepada keluarga, satuan pendidikan, dan masyarakat luas sehinnga masyarakat gemar melakukan kegiatan olahraga atas kehendak sendiri serta pemasyarakatan olahraga sebagai kebiasaan hidup sehat dan aktif sesuai dengan kondisi dan nilai budaya masyarakat setempat sehingga masyarakat memperoleh tingkat kebugaran jasmani, kesehatan, kegembiraan, dan hubungan sosial yang berkualitas; dan
Mewujudkan olahragawan yang berprestasi pada kompetisi bertaraf regional dan internasioal melalui peningkatan kemampuan dan potensi olahragawan muda potensial dan olahragawan andalan nasional secara sistematis, terpadu, berjenjang, dan berkelanjutan serta pemanfaatan iptek olahraga modern untuk mendukung pembibitan olahragawan berbakat dan peningkatan mutu pelatihan bertaraf internasional pada pembinaan prestasi olahraga.
TUGAS POKOK DINAS PEMUDA DAN OLAHRAGA
KABUPATEN KENDAL
Dinas Pemuda dan Olahraga mempunyai tugas pokok melaksanakan urusan pemerintahan daerah berdasarkan asas otonomi dan tugas pembantuan di bidang kepemudaan dan keolahragaan
lihat di bagian struktur organisasi contoh memasukan kendalkab